成都蓉城球迷再给俱乐部惹祸!歧视行为或让蓉城遭受至少50万重罚
在已经结束的中超联赛第29轮成都蓉城1-2不敌河南队的比赛中,部分成都蓉城球迷再次成为焦点,歧视阿奇姆彭的行为又一次给俱乐部惹祸,或让成都蓉城遭受至少50万的重罚。

根据网上流传的视频,在中超联赛第29轮成都蓉城主场与河南队的比赛中,看台上的成都蓉城球迷向河南队外援阿奇姆彭竖中指,并且不断学猴子叫,甚至有球迷大喊“黑 鬼”。相关视频传到网上后很快便引发关注,很多球迷批评相关球迷的不文明做法,甚至有不少球迷要求中足联介入。
这一幕应该发生在比赛进行到第60分钟左右,当时成都蓉城外援古尔芬克尔受伤被换下,德尔加多刚刚登场,阿奇姆彭便被看台上球迷的歧视行为激怒,他情绪非常激动地向主裁判艾堃抗议,导致比赛一度中断。

在艾堃的劝导下,阿奇姆彭最终决定继续比赛,而在他走回到场内之后,包括成都蓉城球员周定洋、罗慕洛、费利佩在内,双方多名球员纷纷过来安慰阿奇姆彭。在看台上的球迷发出齐整的嘘声时,周定洋甚至做手势,示意球迷冷静。

尽管比赛最终顺利进行,成都蓉城1-2遭逆转提前退出争冠,但这个事件恐怕难以随着比赛的结束而结束,成都蓉城球迷这种行为恐会给俱乐部招致重罚。

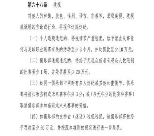
在中足联今年发布的《中国足球职业联赛联合会纪律与道德准则(2025版)》中专门增加了有关“歧视”的条款,第六十八条明确规定,如果俱乐部球迷存在歧视言论或行为,该俱乐部将被罚款至少50万。

同时在第八十八条还规定,无论球迷的不当行为是有意还是疏忽,赛区及主队俱乐部都要对球迷的不当行为负责,并可以根据实际情况进行处罚,其中不当行为便包括叫喊侮辱性口号。视频中所在的球迷看台,应该就是主队看台。因此,一旦中足联介入调查并坐实,成都蓉城恐怕难逃罚单。
值得一提的是,这并非成都蓉城球迷第一次做出有损俱乐部形象的行为。上个赛季他们客场远征河南队时,在人家主场挂出了“如此苟活三十年”的标语,而本赛季客场与河南队的比赛,又有成都蓉城对河南队功勋人物胡森堡的画像进行涂鸦。不过在接连的事件之后,成都蓉城官方并没有明确表态与这类球迷进行切割,这或许也是出现如今闹剧的原因之一。
上一篇: 海港下轮赢球即夺冠!若今晚成都负&申花不胜,海港将提前夺冠
下一篇: 返回列表